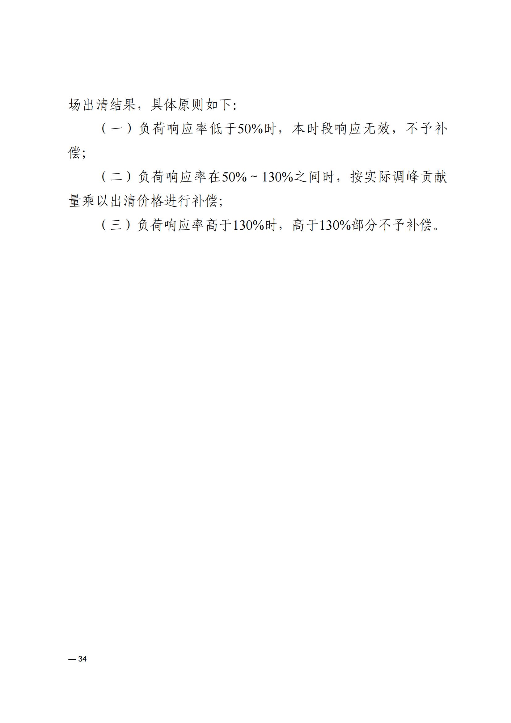
日前,河南能源監管辦關于印發《河南電力輔助服務市場交易細則》的通知。
通知提到,統籌推進燃煤機組和新能源協調發展,調峰服務費用由燃煤機組和新能源按比例共同分攤。
集中式風電場、光伏電站分攤方法:集中式風電場、光伏電站調峰分攤金額=(調峰交易時段場站實際發電量/調峰交易時段參與分攤的所有風電場、光伏電站總分攤電量)×新能源分攤總費用。
分散式風電場、分布式光伏電站分攤方法:分散式風電場、分布式光伏電站調峰分攤金額=(調峰交易時段場站上網電量/調峰交易時段參與分攤的所有風電場、光伏電站總分攤電量)×新能源分攤總費用。其中扶貧性質的新能源電站不參與分攤。
第二十五條 所有參與市場發電企業調峰分攤金額均設置上限,當單位統計周期內風電場、光伏電站和燃煤機組通過上述分攤辦法計算得出的應承擔費用大于分攤金額上限時,按分攤金額上限進行支付:燃煤機組支付上限=燃煤機組實際發電量×本省燃煤機組基準電價×0.25;集中式風電場、光伏電站分攤金額上限=風電場、光伏電站實際發電量×本省燃煤機組基準電價×0.8;分散式風電場、分布式光伏電站分攤金額上限=分散式風電場、分布式光伏電站實際上網電量×本省燃煤機組基準電價×0.8。
新型儲能調峰輔助服務補償費用,由燃煤機組、風電場、光伏電站等按照調峰期間相關調峰補償費用的承擔比例進行分攤。
全文見下:
河南能源監管辦關于印發《河南電力輔助服務市場交易細則》的通知
國網河南省電力公司,河南電力交易中心,各市場經營主體,有關單位:
為落實加快建設全國統一電力市場要求,進一步完善河南電力輔助服務市場機制,加快構建我省新型電力系統,根據國家發展改革委、國家能源局《關于建立健全電力輔助服務市場價格機制的通知》(發改價格〔2024〕196號)、《電力輔助服務市場基本規則》(發改能源規〔2025〕411號)等有關規定,經商省發展改革委,我們研究制定了《河南電力輔助服務市場交易細則》。現印發給你們,請認真組織執行。工作中有關重大問題,請及時報告。
附件:
河南能源監管辦
2025年7月31日